首页 > 南京市生态环境局

索 引 号:    012947795/2026-10057 信息分类:    城乡建设、环境保护 / 政府采购 / 公告
发布机构:    南京市生态环境局 生成日期:    2026-02-05
生效日期:     废止日期:    
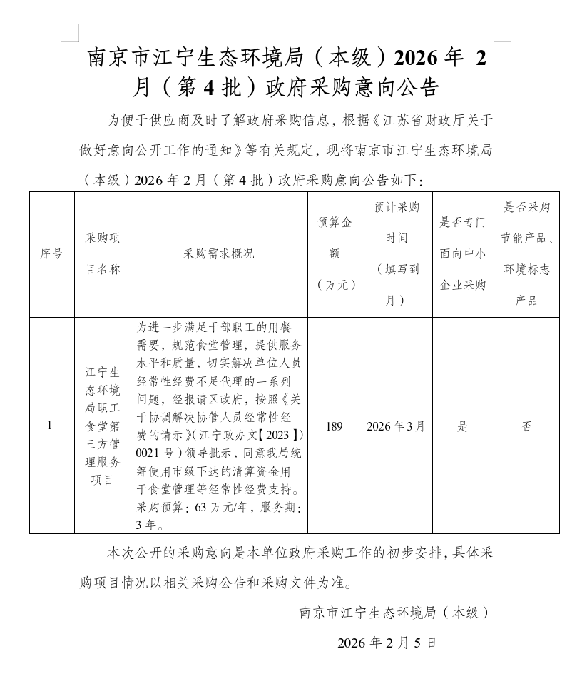
信息名称:    江宁生态环境局职工食堂第三方管理服务项目公示
文  号:     关 键 词:    意向公示
内容概览:    
在线链接地址:    
文件下载:  
江宁生态环境局职工食堂第三方管理服务项目公示

关闭本页】 【打印本页返回顶部