| 索 引 号: | 012947795/2025-35297 | 信息分类: | 城乡建设、环境保护 / 政府采购 / 公告 |
| 发布机构: | 南京市生态环境局 | 生成日期: | 2025-05-26 |
| 生效日期: | 废止日期: | ||
| 信息名称: | 南京市生态环境智慧应用平台(监测管理与大气污防调度能力建设)第三方软件测试服务项目采购公告 | ||
| 文 号: | 关 键 词: | 采购 | |
| 内容概览: | |||
| 在线链接地址: | |||
| 文件下载: | |||
一、项目概况
1.项目名称:南京市生态环境智慧应用平台(监测管理与大气污防调度能力建设)第三方软件测试服务。
2.项目预算:人民币7.74万元。
3.服务期限:合同签订后一年内。
4.本项目不允许转包或分包。
二、项目内容
1.测试范围
南京市生态环境智慧应用平台(监测管理与大气污防调度能力建设)项目包含的软件开发项目。包括软件初验前和终验前的功能、性能及安全测试,软件终验前针对操作手册、部署手册、安装软件等资料进行测试,每阶段测试均包括整改后的复测。
2.测试标准
遵循 GB/T 25000.10-2016、 GB/T 25000.51-2016等国家标准及《软件需求规格说明书》《系统详细设计文档》。
3.测试交付
《软件测试报告》PDF版和纸质版(3份),正式报告均要求盖章、签字。
报告内容包括且不限于:软件及相关文档功能性、性能效率、信息安全性、兼容性、易用性、可靠性、可维护性、可移植性的测试记录、缺陷记录、复测结果报告及质量分析改进建议。
4.验收标准
完成合同约定的服务内容并出具项目结项报告。
三、项目要求
1.测试方案要求
针对项目总体情况、各子系统进度计划情况和测试工作要求,编制完整测试工作方案。
2.测试环境要求
需在甲方要求的网络环境下(市政务云等)开展测试。
3.测试用例要求
根据《电子公文系统产品适配性测试大纲》,确定测试范围设计科学合理有效的测试用例及测试脚本。建设单位有权根据需求变更,要求测试方增补测试用例。
4.缺陷管理要求
在测试过程中,应制定缺陷管理方案,明确缺陷提交、跟踪及修复流程。及时提交缺陷报告,确保问题可以追溯。
5.测试执行及评估要求
将获得的运行结果与预期结果进行比较和分析,记录、跟踪和管理系统缺陷,测试后对测试过程进行分析评估,对各系统的缺陷进行分析评估并提出改进意见,提交最终测试报告。要求测试用例执行覆盖率100%,代码语句覆盖率80%,致命缺陷修复率100%。
四、其他要求
1.成交供应商须具备经CNAS检测实验室和中国计量认证(CMA)认可的检测能力,能够按照建设目标和要求,指派专业的软件测试人员提供软件测试服务,指派专业的软件质量检验人员提供软件质量检测服务。
2.团队成员需具有类似软件测试经验,并提供相关业绩证明文件,同步向采购方提供拟参与本项目人员的社保证明、联系方式和资质证明。
3.成交供应商应具有符合信息技术服务标准的专业服务能力及信息安全服务相关能力,能够指派专业的信息安全技术人员和通信技术人员对项目进行信息安全性评测,有能力提出安全性的建议和意见。
4.成交供应商应自觉遵守采购方制定的相关管理办法和规定,承担保密义务。
五、获取采购文件方式和时间
1.获取方式:南京市生态环境局官网
2.提交内容:(1)企业资质证明
(2)营业执照副本、税务登记证副本
(加盖公章)
3.法定代表人的授权书原件及代理人的身份证原件及
复印件;
4.业绩证明、测试方案、服务团队名单及联系方式;
5.以往的合作合同、案例等相关资料。
六、截止时间:2025年5月30日
七、收件地址:江苏省南京市建邺区中和路98号2楼A201室。
联系人:卢工
联系电话:025-83635796
邮箱:njhb1807@126.com
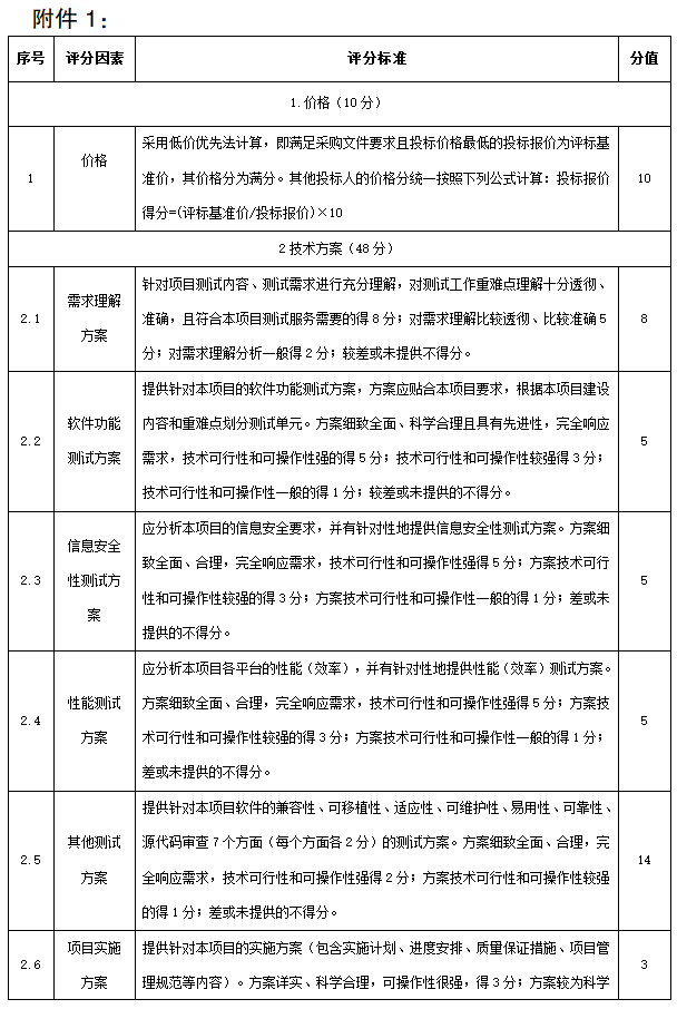
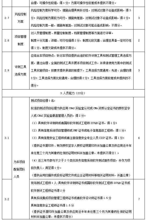
六、采购评分办法与时间
评标方法:南京市生态环境局根据采购综合评分标准(附件1)择优选取。
采购评分时间:2025年6月 4号10:00
附件1:采购综合评分标准(附本文档内)



苏公网安备 32010502010239号