欢迎访问南京市生态环境局网站
南京市人民政府网站
|
无障碍阅读
网站首页
机构信息
政府信息公开
互动交流
政务服务
环保业务
局机关
直属单位
江北新区分局
各派出生态环境局(
玄武
秦淮
建邺
鼓楼
栖霞
雨花台
江宁
浦口
六合
溧水
高淳
)
申请公开政府信息
重点工作
财政信息
人事信息
文件及解读
环境统计
环评信息公开
法律法规
法律法规与标准查询
来信办理统计
局长信箱
调查征集
行政权力清单
审批服务
行政许可和行政执法信息公示
行政执法人员公示
下载服务
党建工作
监测科技
核与辐射
环评审批
环境综合治理
土壤生态
行政执法
环境科研
监测监控
宣教信息
环境科学学会
当前位置:
首页
>
部门动态
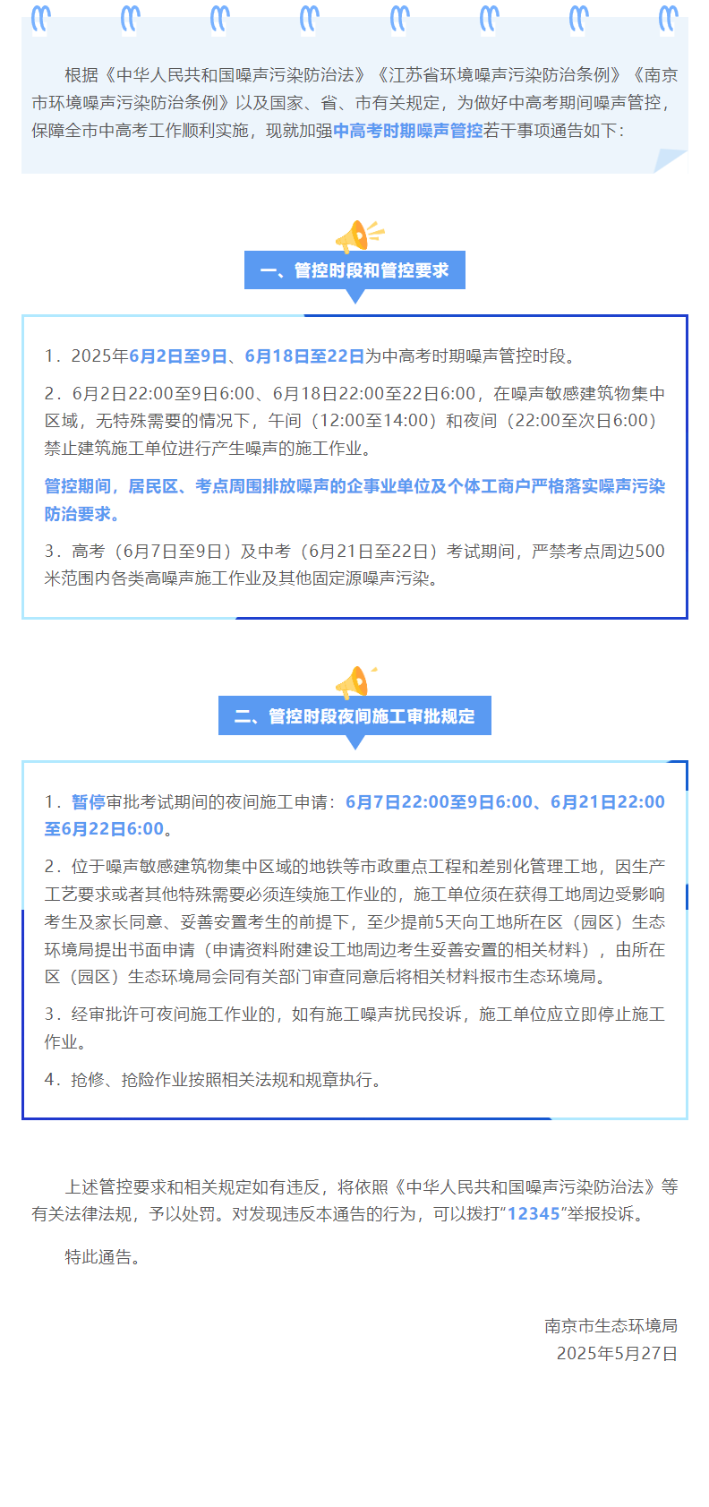
绿色护考|这份禁噪通知请查收
文章来源:南京市生态环境局 发布时间:2025-05-30 14:54 阅读次数:
显示稿件总访问量
【打印此页】
【关闭窗口】
上一篇:
媒体聚焦|从“厂区禁区”到“开放景区”,南京做对了什么?
下一篇:
从校园转角处遇见多样生命——江苏首部校园野生动物观察手册发布