当前位置:首页 > 专题专栏 > 污染源监管信息公开 > 信访投诉信息

信访投诉信息

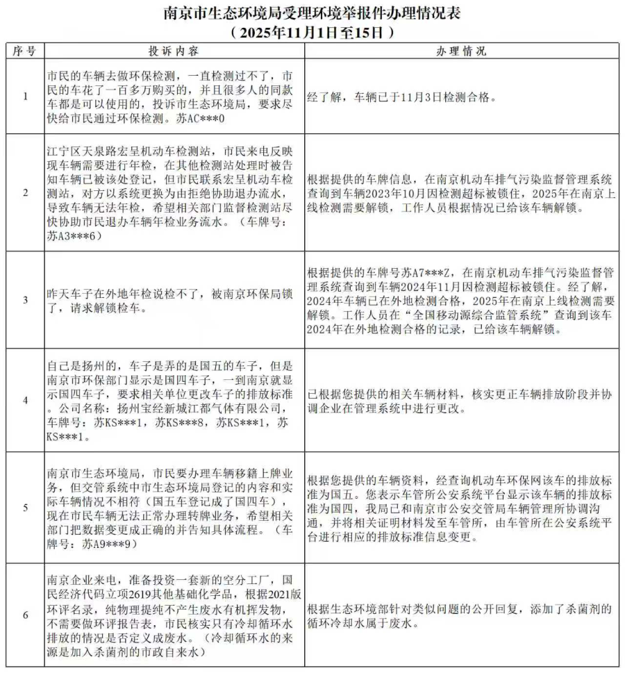
南京市生态环境局受理环境举报件办理情况表 (2025年11月1日至15日)

发表时间:2025-11-19 14:26